近日 全国人大常委会关于授权国务院在部分地区开展房地产税改革试点工作的决定(2021年10月23日第十三届全国人民代表大会常务委员会第三十一次会议通过)为积极稳妥推进房地产税立法与改革,引导住房合理消费和土地资源节约集约利用,促进房地产市场平稳健康发展,第十三届全国人民代表大会常务委员会第三十一次会议决定:授权国务院在部分地区开展房地产税改革试点工作。一、试点地区的房地产税征税对象为居住用和非居住用等各类房地产,不包括依法拥有的农村宅基地及其上住宅。土地使用权人、房屋所有权人为房地产税的纳税人。非居住用房地产继续按照《中华人民共和国房产税暂行条例》、《中华人民共和国城镇土地使用税暂行条例》执行。二、国务院制定房地产税试点具体办法,试点地区人民政府制定具体实施细则。国务院及其有关部门、试点地区人民政府应当构建科学可行的征收管理模式和程序。三、国务院按照积极稳妥的原则,统筹考虑深化试点与统一立法、促进房地产市场平稳健康发展等情况确定试点地区,报全国人民代表大会常务委员会备案。本决定授权的试点期限为五年,自国务院试点办法印发之日起算。试点过程中,国务院应当及时总结试点经验,在授权期限届满的六个月以前,向全国人民代表大会常务委员会报告试点情况,需要继续授权的,可以提出相关意见,由全国人民代表大会常务委员会决定。条件成熟时,及时制定法律。本决定自公布之日起施行,试点实施启动时间由国务院确定。
border-box !important; FONT-SIZE: 15px; MAX-WIDTH: 099%; COLOR: rgb(255,76,0); OUTLINE-WIDTH: 0px; PADDING-BOTTOM: 0px; PADDING-TOP: 0px; OUTLINE-STYLE: none; PADDING-LEFT: 0px; MARGIN: 0px; OUTLINE-COLOR: invert; PADDING-RIGHT: 0px; overflow-wrap: break-word">2020年,我国住房占居民家庭总资产比重达到59.1%,房产已成为我国居民家庭主要资产。 同时,房产与金融系统高度绑定,房地产相关收入也为地方政府提供了稳定财源,在此背景下,房价大幅波动不利于社会稳定运行,调控目标是稳房价、稳地价、稳预期,促进房地产市场平稳健康发展。
房产已成为居民财富差距的主要原因,征收房地产税将有力缩小居民财产差距,并助力地方政府摆脱土地财政依赖。中国财政科学研究院研究员贾康认为,从房地产****机制到共同富裕、再到推动地方政府职能的转变,房地产税都被寄予厚望。
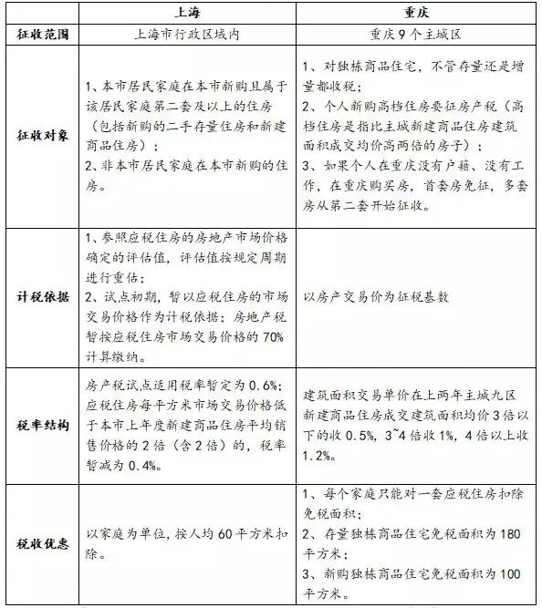
2011年,上海、重庆两地已经试点对个人住房征收“房产税”。上海征收的是本地居民家庭二套及以上的房产,以及外地居民家庭在沪购买的首套房屋,且设有每人60平的免征面积;重庆则直接是对豪宅以及无户籍、无工作、无社保人员征收房产税。其中,上海在征收房产税时,采用的税率为0.4%、0.6%两档税率,而重庆在征收房产税时采用的税率为0.5%、1%、1.2%三档税率。总体上来说,上海模式以多套房为主要征收对象,对炒房行为起到了抑制的作用。重庆模式以高端豪宅为****征收对象,对高档住宅成交形成有效制约。
这两地征收的房产税,都是新增住房,而不是存量房。也**是说,并不涉及持有房产。而此次试点的房地产税,征收的不止有新增住房,还有存量住房。2020年财政部部长肖捷谈及房地产税,明确未来的房地产税将按照房屋评估值征收,即按照房价征收。若按照目前上海****税率0.4%计算,价值1000万的房子,每年需要纳税4万元。
哪些地方会成为****批“吃螃蟹”的城市?网络上已有不少猜测。中国财政科学研究院研究员贾康认为,位于创新前沿的示范区可以先行加入试点,给其它地方和全局配套改革提供更好的案例经验。 可以肯定的是,将来扩大范围的试点地区,都会给它一个弹性空间,不要求所有的试点地区采取****一致的方案。另外,在立法轨道上,一旦通过,也不会全国“一刀切”,会允许地方根据不同的情况,有先有后或有差别地制定具体实施细则。

西南财经大学财税学院副院长李建军表示,在试点期内,房地产税对试点地区内持有多套房子的个人或家庭会产生直接影响。可以预期,房地产税征收应该有减免设计,比如首套减免税、房产税的免征面积等,实际上对于满足首套住房需求购置房产的家庭来说,不会有实质影响。对在试点地区租房的群体而言,影响也不会很大。首先,影响房产****的主要原因是土地供给,而限制房租的则是本地工资收入。如果房东因为征收房地产税而将成本转移给租客,短期内租金可能会上涨。一旦租金达到市场承受极限,****还是会被迫下跌。其次,房地产税试点,会推动许多空置待涨的房子进入租房市场,以抵消部分房产税,这会促使租金下跌。 |