设为首页 | 加入收藏 | 联系我们
 
网站首页 | 科信简介 | 律师团队 | 业务领域 | 业绩展示 | 新闻中心 | 精英加盟 | 法律咨询 | 联系我们
金融证券部
贸易与投资
证券业务
房产建筑部
知识产权部
涉外部
维权部
民商部
刑事部
清收部
 



四川科信律师事务所

电话:   028-86625069  86625178
手机:18302870755张兰

        13980970988(邱律师)

       
传真:028-86625069         
网址:http://www.kexinlawyer.com
邮箱: kexinlawyer@163.com 
邮编:610072
地址:成都书院西街1号亚太大厦12楼

 
请输入信息关键词:

您现在的位置: 新闻动态
****人民法院发布《关于****审知识产权民事、行政案件管辖的若干规定》及配套文件
发布时间:2022-4-24 阅读:1599次  

《****人民法院关于****审知识产权民事、行政案件管辖的若干规定》已于2021年12月27日由****人民法院审判委员会第1858次会议通过,现予公布,自2022年5月1日起施行。


****人民法院

2022年4月20日


法释〔2022〕13号


****人民法院

关于****审知识产权民事、行政案件管辖的若干规定


(2021年12月27日****人民法院审判委员会第1858次会议通过,自2022年5月1日起施行)


为进一步完善知识产权案件管辖制度,合理定位四级法院审判职能,根据《中华人民共和国民事诉讼法》《中华人民共和国行政诉讼法》等法律规定,结合知识产权审判实践,制定本规定。


****条  发明专利、实用新型专利、植物新品种、集成电路布图设计、技术秘密、计算机软件的权属、侵权纠纷以及垄断纠纷****审民事、行政案件由知识产权法院,省、自治区、直辖市人民政府所在地的中级人民法院和****人民法院确定的中级人民法院管辖。


法律对知识产权法院的管辖有规定的,依照其规定。


****条  外观设计专利的权属、侵权纠纷以及涉********认定****审民事、行政案件由知识产权法院和中级人民法院管辖;经****人民法院批准,也可以由基层人民法院管辖,但外观设计专利行政案件除外。


本规定****条及本条****款规定之外的****审知识产权案件诉讼标的额在****人民法院确定的数额以上的,以及涉及国务院部门、县级以上地方人民政府或者海关行政行为的,由中级人民法院管辖。


法律对知识产权法院的管辖有规定的,依照其规定。


第三条   本规定****条、****条规定之外的****审知识产权民事、行政案件,由****人民法院确定的基层人民法院管辖。


第四条  对新类型、疑难复杂或者具有法律适用指导意义等知识产权民事、行政案件,上级人民法院可以依照诉讼法有关规定,根据下级人民法院报请或者自行决定提级审理。


确有必要将本院管辖的****审知识产权民事案件交下级人民法院审理的,应当依照民事诉讼法第三十九条****款的规定,逐案报请其上级人民法院批准。


第五条  依照本规定需要****人民法院确定管辖或者调整管辖的诉讼标的额标准、区域范围的,应当层报****人民法院批准。


第六条  本规定自2022年5月1日起施行。


****人民法院此前发布的司法解释与本规定不一致的,以本规定为准。



法〔2022〕109号


****人民法院

关于印发基层人民法院管辖****审知识产权民事、行政案件标准的通知


各省、自治区、直辖市****人民法院,解放军军事法院,新疆维吾尔自治区****人民法院生产建设兵团分院:


  根据《****人民法院关于****审知识产权民事、行政案件管辖的若干规定》,****人民法院确定了具有知识产权民事、行政案件管辖权的基层人民法院及其管辖区域、管辖****审知识产权民事案件诉讼标的额的标准。现予以印发,自2022年5月1日起施行。本通知施行前已经受理的案件,仍按照原标准执行。


****人民法院

2022年4月20日


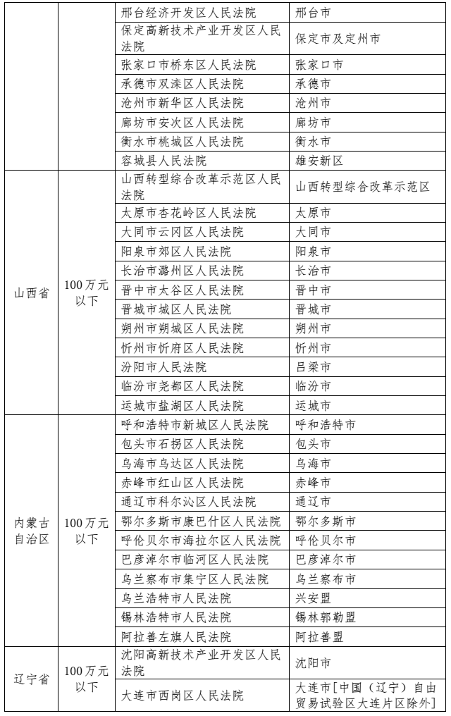
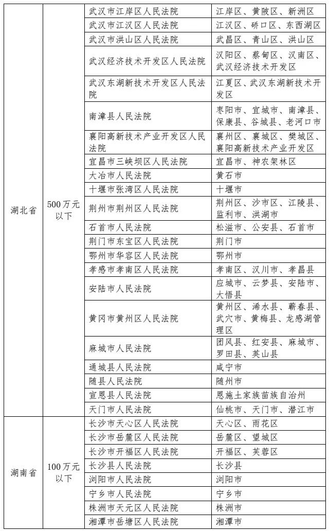
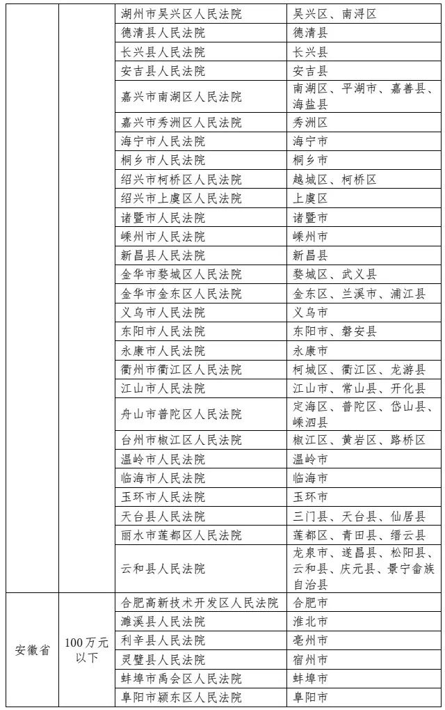
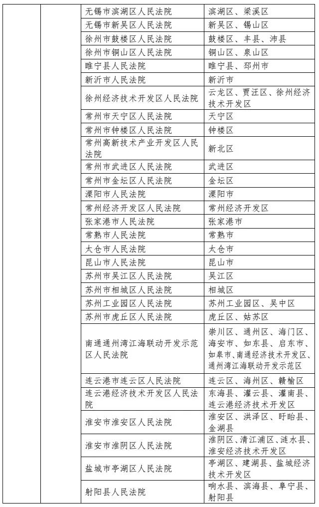
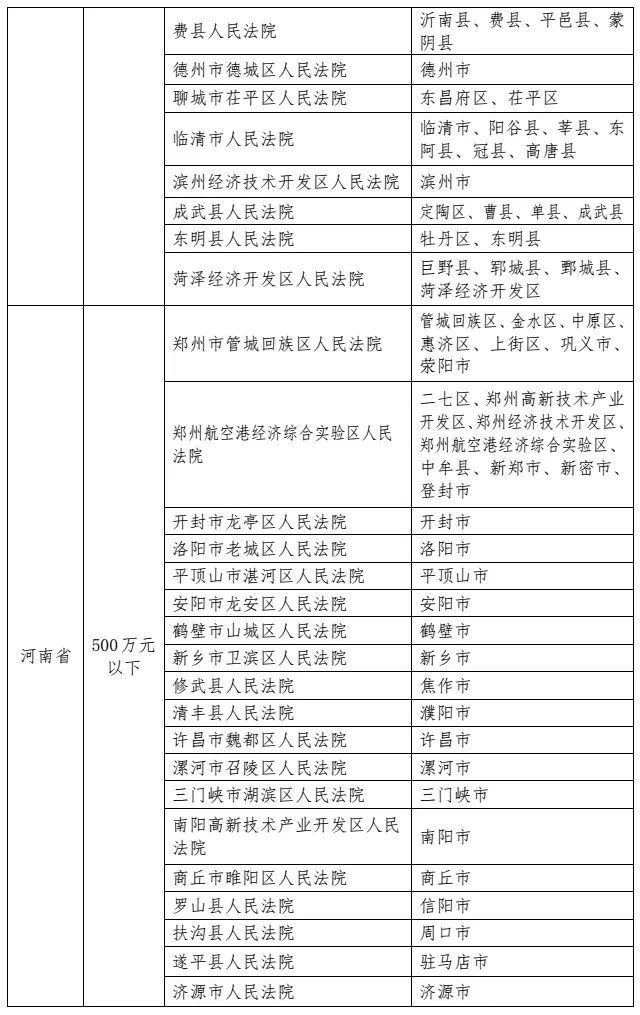
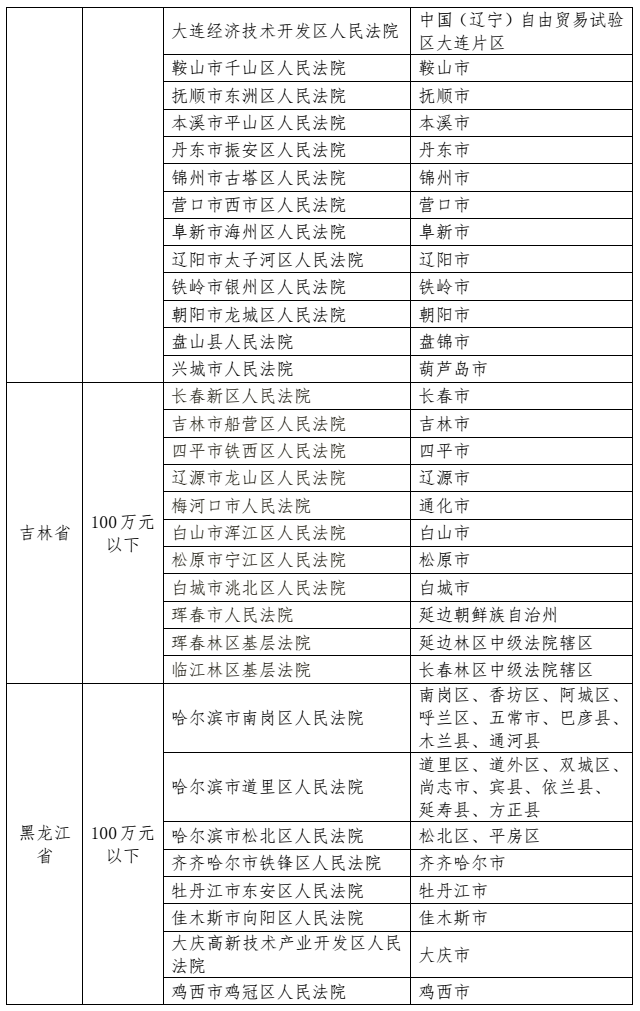
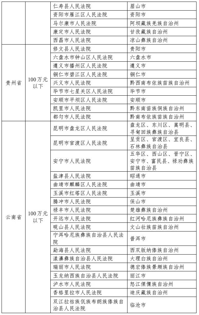
基层人民法院管辖****审知识产权民事、行政案件标准


图片

图片

图片

图片

图片

图片

图片

图片

图片

图片

图片

图片

图片

图片

图片

图片

图片

图片

图片


编辑:李高凯 冼小堤

  打印本页 || 关闭窗口

版权所有:四川科信律师事务所    电话:028-86627619     028-86625069    028-86628039   86628909    手机:13908082947(杨主任)  传真:028-86625069  
 网址:http://www.kexinlawyer.com    邮箱: kexinlawyer@163.com   邮编:610072 地址:成都市书院西街1号亚太大厦12楼

蜀ICP备19031976号-1
四川科信律师事务所|民事经济部|婚姻法律部|刑事辩护部||劳动工伤部务网网易 网网   网